网站风格个性化
中文
|
English
|
无障碍
|
关怀版
学生
教师
校友
考生
访客
我的大学
学校简介
学校新闻网
历史沿革
学校标识
学校章程
校区导引
校园风貌
所在学院
教学单位
人才培养
本专科生教育
研究生教育
留学生教育
继续教育
社会实践
创新创业
志愿服务
学术讲座
服务指南
数字化校园
校园邮箱
校历一览
校园黄页
图书借阅
网络服务
医疗服务
餐饮信息
重要链接
教务处
学生处
团委
易班
学生事务中心
中国会计博物馆
信息公开
我的大学
学校简介
历史沿革
学校标识
学校章程
学校发展规划
机构设置
校区导引
学校新闻网
所在学院
教学单位
服务指南
数字化校园
OA系统
校园邮箱
校园黄页
校历一览
学报期刊
高教研究
学术讲座
重要链接
教务处
科研处
人事处
国际交流处
信息公开
教师发展中心
教工之家
我的大学
学校简介
发展规划
学校新闻网
校区导引
校园风貌
校史馆
图书馆
中国会计博物馆
服务指南
校园黄页
档案办理
户籍办理
交通信息
住宿信息
餐饮信息
重要链接
校友网
教务处
学生处
档案馆
信息公开
支持母校
建言献策
产学研合作
所在学院
教学单位
了解学校
学校概况
学校新闻网
校园风貌
校区导引
师资队伍
研究机构
教学单位
招生信息
研究生招生
本专科生招生
留学生招生
国际本科招生
继续教育招生
新生报到
迎新网
入学指南
了解学校
学校简介
学校新闻网
机构设置
教学单位
校园风貌
参观与联系
校园黄页
校区导引
交通信息
合作与捐赠
校友办
产学研合作
学校基金会
潘序伦基金会
学校概况
学校简介
历史沿革
领导班子
学校标识
学校章程
发展规划
校园风貌
机构设置
党政机构
群团组织
教学科研单位
直属单位
教学单位
招生就业
研究生招生
本专科生招生
留学生招生
国际本科招生
继续教育招生
就业服务
迎新网
人才培养
研究生教育
本专科生教育
留学生教育
继续教育
科学研究
学科建设
学术动态
科研成果
学术期刊
师资队伍
师资概况
人才招聘
合作交流
国际及港澳台合作
政产学研合作
公共服务
后勤服务
网络服务
校历
校区导引
公开事项
信息公开
党务公开
专题网站
青年教师教学竞赛
审核评估
公共服务
办事指南
学生事务中心
后勤服务
网络服务
校园黄页
校历
校区导引
相关链接
当前位置:首页
> 公共服务
> 校历
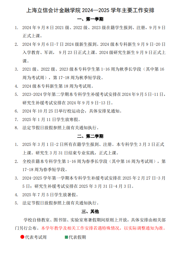
上海立信会计金融学院2024—2025学年校历
发布时间:2024-05-10 来源:上海立信会计金融学院 点击率:
分享到: